アスベスト含有建築物の解体等工事の届出
ページ番号 830-419-853
最終更新日 2025年12月25日
建築物等を解体したり、改造・補修(以下、解体等)したりする際は、石綿(アスベスト)の飛散防止対策に関する届出等が必要となります。
なお、解体等の対象が延べ面積2,000平方メートル以上の建築物・工作物の場合、届出等の窓口は東京都多摩環境事務所環境改善課大気担当(042-523-0238)となります。
1 事前調査結果の報告
建築時期、規模、用途を問わず、全ての建築物等の解体等を行う際は、石綿含有建材の有無を調査(事前調査)する必要があります。また、次のいずれかに該当する場合は、石綿含有建材の有無にかかわらず、事前調査結果の報告が必要です。
- 建築物の解体・・・作業対象となる床面積の合計が80平方メートル以上
- 建築物の改造・補修・・・請負代金の合計が100万円以上
- 工作物の解体・改造・補修・・・請負代金の合計が100万円以上
報告方法
事前調査結果の報告は、石綿事前調査結果報告システムからお願いします。
石綿事前調査結果報告システム(外部リンク)
詳細については、環境省のホームページをご確認ください。
石綿事前調査結果の報告について(外部リンク)
報告期日は、工事着手前までです。なお、苦情未然防止のため、事前調査結果はなるべく早めに報告するようにしてください。
2 届出(大気汚染防止法・環境確保条例)
石綿を含有する吹付け材や保温材等が使用されている建築物等を解体、改造、補修する作業(レベル1・2)を行うときは、大気汚染防止法に基づく「特定粉じん排出等作業実施届出書」の提出が必要です。
また、次の規模要件のいずれかに該当する場合には、都民の健康と安全を確保する環境に関する条例(環境確保条例)に基づく「石綿飛散防止方法等計画届出書」も合わせて提出する必要があります。
- 使用されている石綿含有吹付け材の面積が15平方メートル以上
- 建築物の延べ面積(建築物以外の工作物の場合には築造面積)が500平方メートル以上
※届出の際は、事前にご連絡ください。
届出方法
届出書は、環境省及び東京都のマニュアルをご確認の上、作成してください。
(環境省)建築物等の解体等に係る石綿ばく露防止及び石綿飛散漏えい防止対策徹底マニュアル(外部リンク)
(東京都)建築物の解体等に係る石綿(アスベスト)飛散防止対策マニュアル(外部リンク)
届出期日は、作業に着手する14日前までです。
また、作業完了後、完了報告書を提出してください。
様式
(大気汚染防止法)
特定粉じん排出等作業実施届出書(ワード:28KB)
特定粉じん排出等作業実施届出書(PDF:158KB)
(都民の健康と安全を確保する環境に関する条例)
石綿飛散防止方法等計画届出書(ワード:30KB)
石綿飛散防止方法等計画届出書(PDF:112KB)
(完了報告)
特定粉じん排出等作業完了報告書(ワード:21KB)
特定粉じん排出等作業完了報告書(PDF:107KB)
※届出書は全て押印不要です。
養生検査
予め日程調整を行い、養生が完了した段階で養生検査を実施します。検査に合格後、作業を開始することができます。
養生検査では、隔離状況、集じん排気装置等を確認します。
3 報告・届出先
- 延べ面積2,000平方メートル未満の建築物の場合
西東京市 みどり環境部 環境政策課(西東京市泉町3-12-35エコプラザ西東京、電話:042-438-4042)
- 建築物以外の工作物と延べ面積2,000平方メートル以上の建築物の場合
東京都 多摩環境事務所 環境改善課 大気担当(立川市錦町4-6-3立川合同庁舎内、電話:042-523-0238)
4 全ての解体等工事における義務(抜粋)
その他の義務についてもマニュアル等で必ず確認してください。
(1)資格者による調査
事前調査については、一般建築物石綿含有建材調査者等の「調査を適切に行うために必要な知識を有する者」に行わせなければなりません。また、事前調査結果の掲示板に事前調査・試料採取を実施した者を記載するようお願いします。
(2)掲示板の設置
アスベストの有無に関わらず、事前調査結果及び作業内容等の掲示が必要です。
掲示期間は、解体等の作業の開始から終了までの工事期間のため、アスベストの除去等作業完了後も掲示が必要です。
「掲示がない」とのお問い合わせを多く受けますので、公衆の見やすい場所に掲示してください。
掲示の様式は以下のページから該当ファイルをダウンロードしてください。
事前調査説明書面、掲示(解体等作業に関するお知らせ)例(外部リンク)
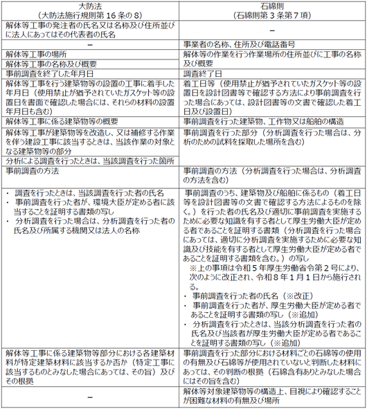
(3)事前調査結果の記録の備え付け
作業場には作成した事前調査結果の記録(写し)の備え付けが必要です。
なお、事前調査結果の記録は作業者がいつでも確認できれば、電子データでも問題ありません。
事前調査結果の記録は、以下の事項を網羅する必要があります。
※事前調査結果の掲示事項のみでは不十分となるためご注意ください。
※解体等工事の発注者の皆さまへ※
解体等工事の発注者となる方(オーナーなど)は、工事の施工業者に対して次のような配慮措置を行うことが義務付けられています。
情報提供
- 工事を発注する建築物又は工作物の石綿の有無の調査(事前調査)が適切に行われるよう、石綿の有無を確認するうえで有用な情報(設計図書、建築確認申請の副本等)を施工業者に提供する等の配慮をすること
- 石綿除去等の工事を行う場合に、施工業者に義務付けられる作業の実施状況についての写真等による記録が適切に行われるよう、写真の撮影を許可する等の配慮をすること
費用負担及び工事への配慮
- 事前調査の費用及び石綿が使用されていることが明らかになった場合における石綿除去等工事に必要な費用を適正に負担するほか、工期、作業の方法に係る発注条件等について施工業者が法令を遵守して調査・工事ができるよう配慮すること
【参考】適正な工事業者を選定するために
- 工事費用に、事前調査費が計上されていることや、石綿の調査を行う資格(建築物石綿含有建材調査者など)を持っているかを確認します。
- 事前調査終了後、石綿事前調査結果報告書の提出を求めましょう。石綿含有吹付け材(レベル1)、保温材等(レベル2)がある場合には、地方公共団体への作業実施届出や労働基準監督署に提出した計画届の写しを求めましょう。
- 解体・改修工事後、石綿飛散防止措置が適切にとられたことを示す作業の実施状況の記録(写真を含む)の提出を求めましょう。施工業者による石綿含有の有無の事前調査や作業の実施状況の写真等による記録が適切に行われるよう、発注者は写真の撮影を許可する等の配慮を行いましょう。
PDF形式のファイルを開くには、Adobe Acrobat Readerが必要です。
お持ちでない方は、Adobe社から無償でダウンロードできます。
Adobe Acrobat Readerのダウンロードへ
